Logo
Explore idrainformatica.it Help
Register Sign In
starred/stf-DeviceFarmer
1
0
Fork 0
You've already forked stf-DeviceFarmer
mirror of https://github.com/DeviceFarmer/stf.git synced 2026-04-19 00:23:25 +02:00
Code Issues Packages Projects Releases Wiki Activity
Files
7ea7871ec0977d87f0c12d1947db8a1dab990adb
stf-DeviceFarmer/doc/topo-v1.png
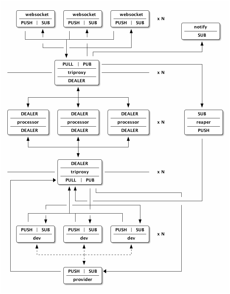
Simo Kinnunen dd63adf1dd Add initial deployment guide with unit configurations and what should be a correct topo graph. Nginx configuration is still missing.
2015-07-06 17:40:33 +09:00

32 KiB
780x994px
Raw History

/starred/stf-DeviceFarmer/raw/commit/7ea7871ec0977d87f0c12d1947db8a1dab990adb/doc/topo-v1.png
Reference in New Issue View Git Blame Copy Permalink
Powered by Gitea Version: 1.25.2 Page: 33ms Template: 3ms
English
Bahasa Indonesia Deutsch English Español Français Gaeilge Italiano Latviešu Magyar nyelv Nederlands Polski Português de Portugal Português do Brasil Suomi Svenska Türkçe Čeština Ελληνικά Български Русский Українська فارسی മലയാളം 日本語 简体中文 繁體中文(台灣) 繁體中文(香港) 한국어
Licenses API Chi siamo